И Юзовка не водитель?юзовка65 писал(а): и кто сказал что шестёрка не броневик?
Я лично не говорил! Хотя по педалям ещё не промахивался. Ну как то не складывалось...

Модератор: Yurkoff
И Юзовка не водитель?юзовка65 писал(а): и кто сказал что шестёрка не броневик?

Помнится, что MotorHead утверждал, чтобы сотворить электронный октан корректор, достаточно всего лишь установить три полупроводника!!! Вот и надо с него спрашивать
WOWALET писал(а):Действительно, для мотора в качестве ПЛМ важны мощность и обороты. Так ставьте соответствующий редуктор и винт, зачем там зажигание менять, ведь на воде крутящий момент не так и важен, как например на авто, нагрузка равномерная.
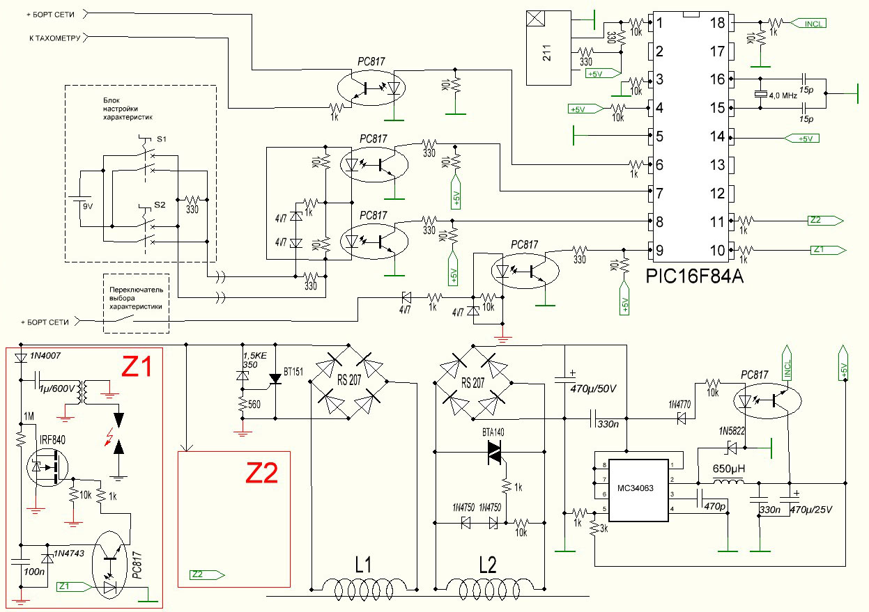
Сильно заморочено, самому не осилить
Хотя конечно молодцы, ну и у тебя должно быть за них гордость и всё такое. Вот доделаю тестю террасу (обшиваю рейкой собственного производства), протяну финишной шпатлёвкой и покрашу фасадной краской смотровую яму, получу по почте Салютовские винты, тогда и займусь корректировкой зажигания, изготовлением и установкой гидрокрыла (тесть подогнал лист дюрали 600х800х3мм), а пока только могу потрепаться! 
Сейчас этот форум просматривают: нет зарегистрированных пользователей и гости: 4